Ray Peat and the Dialectic of Life
The Task of Vitality

As I’ve written before, Ray Peat sees life as a dynamic interplay of opposites, where energy and matter shape each other in a constant, creative transformation.1 This way of seeing is rooted in the philosophical tradition of dialectics and offers a lens for understanding how living systems, such as cells, organisms, teams, and societies grow, adapt, and thrive. In this essay, I wanted to trace how that dialectical thread runs from Hegel’s idealism through Marx’s historical materialism, Lenin’s dialectical materialism, and Vernadsky’s materialist vitalism, culminating in Peat’s revolutionary biology.
This is a long one, so probably best read when you’ve got some time. A quick note: when Peat mentions figures like Marx, Lenin, or even Stalin, he’s referring to their contributions to dialectical thought, not their political actions or regimes. Clearly, much harm was done in the name of those ideas, but Peat’s worldview is fundamentally anti-authoritarian. His philosophy is deeply life-affirming, grounded in freedom, creativity, and vitality.
What follows is an exploration of that intellectual lineage and how Peat’s concept of metabolic dialectics reimagines life as an ongoing exchange between energy and form. This piece is drawn from a session I’ve been developing recently, so I’ve included screenshots for additional context and visual clarity.
Let’s begin.
Hegel’s Idealism
Georg Wilhelm Friedrich Hegel (1770-1831), the famously impenetrable German philosopher of the 19th-century, saw reality as a living, thinking organism unfolding through time. Every idea, social system, or historical period, he argued, contains the seeds of its own opposite, a “negation” that pushes it to evolve into a more complex form. Although he never used these exact labels himself, this process if often described as three stages: Thesis (an initial idea or state), Antithesis (its contradiction), and Synthesis (a new, higher-order resolution that integrates both and becomes the next thesis).2
Think of someone confronting a limiting belief. The “thesis” is the comfort of that belief; the “antithesis” is the life event or insight that contradicts it; the “synthesis” is the person integrating both to see themselves and the world in a more nuanced way. Growth, for Hegel, always begins as contradiction felt from within, and this contradiction is the engine of progress.
The ultimate reality, his “Absolute,” is not some static state of perfection but a living process of self-development. He illustrated this with examples such as “Being” turning into “Nothing” to become “Becoming,” showing how every concept develops by confronting and transforming its opposite. Likewise, societies are expressions of “reason” gradually becoming aware of itself through history.
Hegel was essentially describing a massive feedback loop.
Where post-Enlightenment thinkers often saw knowledge as passive fact gathering, Hegel saw it as a participatory process of actively reorganising reality through thought and action. It’s basically the stages in the classic narrative arc of the Hero’s Journey, emphasising the evolving relationship to self and world. Think Frodo, Luke Skywalker, Neo in The Matrix, or Dorothy in the Wizard of Oz.3
Although Hegel’s philosophy is idealist, it’s not detached from the real world; instead, the “Idea” is reality’s inner logic, made visible through the unfolding life of “Geist” (Spirit).4
Yet, Peat believed that Hegel’s view of dialectics, as the motor of history leading to a final end, ultimately rationalised the ruling class’s perpetual power, a vision of an eternal, stable authority. For Hegel, the “end” is the realisation of absolute freedom and self-consciousness, a culmination where history’s contradictions are resolved in the full awareness of Geist. But this end-state, while dynamic, carries a sense of closure or completion for Peat.
In contrast, Marx (and Engels), as Peat saw it, rejected any teleological closure. They conceived of development as ongoing and open-ened, that it is “in the nature of people, society, and substance to go on developing,” a continuous process without predetermined conclusion.5
Marx’s Materialist Flip
Building on Hegel in the mid-19th century, Karl Marx (1818-1883) took this dynamic system of ideas and brought it down to earth. Ideas, he argued, don’t drive history, material conditions do. The dialectic, Marx claimed, begins not in abstract consciousness but in our material labour. By shaping the world with our hands, we simultaneously shape ourselves.
Marx famously said that Hegel’s dialectic was “standing on its head” and needed to be turned “right-side up.” In his view, material conditions determine consciousness, not the other way around. “Consciousness,” he wrote, “is from the beginning a social product,” formed and conditioned by real material circumstances. The driving force of history, therefore, is not pure logic but the mode of production: the specific ways humans organise their labour to secure the necessities of life.
Central to Marx’s theory is alienation.
Imagine an artist who begins painting for joy. They’re exploring ideas, expressing emotion, engaging the world directly through their medium. That is labour as living, self-shaping activity. But if the artist takes a job mass-producing generic images for a company, that same creativity becomes externalised, no longer an expression of self, but a commodity owned by someone else.
Their energy and intelligence still flow into the work, but the meaning drains out of it. The more they produce, the more distant the result feels from who they are. Marx called this alienation: when our labour, instead of enlarging life, begins to exhaust it. In essence, we create things that no longer belong to us, and in the process, lose a bit of ourselves. For Marx, this is the structural condition of capitalism itself: the system thrives by absorbing the very life forces that animate it.
Marx saw history as a vast dialectical movement through unity, alienation, and a higher-level reconciliation. Early communal societies reflected an unconscious harmony between humanity and nature. Feudalism and capitalism deepened division and estrangement. A future communist society, he hoped, would restore that unity at a higher, conscious level, a synthesis achieved through class struggle and transformation.
Peat recognised this pattern in biology.
Just as workers under capitalism become alienated from their creative power, the stressed organism becomes separated from its own energetic intelligence. Under stress, metabolism shifts from efficient oxidative processes to defensive, energy-wasting modes like lactic acid fermentation. A cell with low thyroid activity, Peat noted, mirrors the alienated worker: overactive in protective routines, drained of vitality, and trapped in cycles that sustain survival but suppress creativity.6 He said:
“If mental activity has a sense of obligation, of being pushed, it can raise the same stress mediators (serotonin, TSH, prolactin, CRH, cortisol, etc.), but if the attitude is one of opening and exploring new possibilities, it activates restorative processes throughout the body.”
In other words, the body’s chemistry follows its orientation toward the world: openness fuels regeneration; coercion breeds decay.
Lenin’s Scientific Method
In the early 20th century, Vladimir Lenin (1870-1924) systematised Marx’s dialectic into a universal scientific principle. For Lenin, dialectics was the fundamental law of motion for all existence: not just society, but all of nature. “Development,” he wrote, “comes through contradictions which are resolved only to be renewed on a higher plane.” Progress, then, is more of a spiral than a linear accumulation, where each turn carries forward elements of the past, reworking them into a more complex form.
Lenin’s principles capture this in several key ideas: development as a “negation of negation,” where every resolution reopens at a higher level; transformation unfolding in spirals rather than straight lines, as systems revisit earlier states without repeating them; and quantitative change giving rise to qualitative leaps, when gradual shifts reorganise a system’s structure entirely.
Crucially, Lenin stressed that internal contradiction is the driving force of growth. Every organism, system, or process contains opposing tendencies whose dynamic balance sustains life. Nothing exists in isolation and everything is interdependent. Separate any part from the whole and you distort its reality, because existence itself is relational. The only constant is transformation.
Peat was drawn to these principles, which he believed offered an almost perfect picture of biological life.7 Just like societies and histories, organisms maintain coherence by moving through instability. Cells operate in rhythmic feedback loops of excitation and rest, expansion and renewal. As Peat observed, living systems thrive not by avoiding stress but by actively adapting and reorganising in response to it.8 In biological terms, rather than contradiction being a pathology, it’s a creative mechanism and how adaptation happens.
This framework anticipates the concept of “hysteresis,” which Peat often referenced: the tendency of systems to “remember” past states and change without exact repetition.9 Organisms, economies, and even materials evolve through cyclic memory and creative reorganisation. Each adjustment preserves what was viable, discards what was not, and moves toward greater complexity. For both Lenin and Peat, this dynamic of life as a process of self-renewing instability is the true engine of evolution, not static equilibrium.
Peat’s Dialectical Philosophy
If Hegel offered a dialectic of ideas, Marx one of society, and Lenin one of nature, Ray Peat integrated them into a living, metabolic philosophy. In his view, energy is not just fuel for life, but life’s way of knowing and engaging with the world. Dialectics, for Peat, was a living rhythm: the pattern through which matter becomes conscious and self-organising. “Ever since Heraclitus,” Peat observed, “materialists have emphasised change, while idealists have emphasised stasis.” Development, then, is the essence of existence: a perpetual drive to move beyond the present state, with no final or completed form. A team, a society, a cell, or an idea begins to die the moment it mistakes itself for finished.
Peat was especially drawn to Lenin’s bold conception of matter as “possibility in the future.” This insight aligned perfectly with biology, which shows that matter is defined less by its past than by its potential. A seed, for instance, is not inert but a bundle of organised tension, a poised imbalance ready to burst into growth. To speak of matter, Peat suggested, is to speak of openness: of life’s capacity for renewal and transformation.
This idea bridges physics, biology, and consciousness. The dialectical organism behaves like a self-creating process, one that thrives not through static equilibrium but through rhythmic feedback loops—periods of activity and recovery, building and repair. Cells illustrate this perfectly: they don’t operate in mere cause-and-effect chains but in cycles of renewal, consuming energy to continuously rebuild themselves.
The Split in Western Thought
Peat argued that European thought fractured after the Enlightenment, which he characterised as a split between two traditions. Western Europe drew on Roman law, Platonic ideals of fixed forms, and Darwinian ideas of natural selection. From these roots came a worldview centred on control, hierarchy, and external force. The universe, in this model, is made of inert particles governed by immutable laws, where competition weeds out the weak. From René Descartes’ separation of mind and body to modern genetics’ emphasis on the fixed “code” of DNA, the pattern repeats: form without history, matter without memory. The organism becomes a random survivor, driven not by its own intelligence but by external pressures.
Peat called this orientation a “metaphysics of emptiness,” a perspective that mistakes analysis (breaking things apart) for understanding, and stillness for order. The body becomes a machine to be managed, the world a collection of separate parts, and the scientist an engineer presiding over them. In this frame, control replaces communication, and authority stands in for perception.
By contrast, Eastern Europe (and Soviet science in particular), Peat thought, followed a different inheritance. Drawing from Aristotle’s “telos” (inner purpose), Asian traditions like Taoism, and Marxist dialectics, it saw movement, relationship, and interdependence as fundamental. Matter, in this view, is not passive but active: alive with its own tendencies and intelligence. An organism is defined not by what it is at a fixed moment, but by what it is becoming.
Peat called this as a “metaphysics of fullness,” an optimistic worldview beginning from abundance rather than scarcity. It assumes that life naturally moves toward coherence and complexity, not just mere survival. This, he suggested, was why Soviet and Eastern biologists (shaped by dialectical materialism), often studied adaptation, metabolism, and development of unified processes, rather than reducing them to rigid genetic code. Their science, like Peat’s philosophy, arose from the belief that life is an open dialogue between matter and meaning: a living dialectic, not a mechanical script.
Biology as Dialectical Materialism
For Peat, biology itself is the ultimate expression of dialectical processes. The flow of energy through matter doesn’t just sustain life but builds it’s very structure. Without a steady supply of energy, order collapses into entropy.
Experiments in the 1960s by the biochemist Sidney Fox (1912-1998) illustrated this principle vividly. When simple amino acids are exposed to heat, they spontaneously organised into complex, chain-like structures known as proteinoids—the basic precursors of living cells.10 It’s a dialectic in miniature: energy interacting with matter to shape new forms of order from apparent chaos.
The above video shows a study from Stanford’s Complexity Group, which provides a striking modern parallel.11 By suspending tiny ball bearings in castor oil under an electric field, researchers watched them spontaneously organise into wire-like networks that adapted, branched, and reformed—behaviours reminiscent of living systems. These examples capture Peat’s central thesis: “The flow of energy through substance increases the order in that substance.” Energy acts as a master sculptor, continuously reshaping matter into patterns of life.
From the Russian geochemist Vladimir Vernadsky (1863-1945), who integrated biology with cosmology, Peat drew the idea of the Earth’s biosphere as a single, dynamic system sustained by the constant influx of solar energy. Life, in this view, doesn’t fight disequilibrium; it is the disequilibrium, locally concentrated, intelligently maintained, and always in motion.12 Peat said:
“I see Kropotkin blending in with Vernadsky, Vernadsky saying that the flow of energy from the sun into the earth is trying, the substance responding to that flow of energy is creating a living structural system that is assimilating and accumulating the interactions of the different levels of the ecosystem, permitting the optimising of the metabolism of the big animal, developing a big brain and doing the things that are appropriate, like animals tearing through the jungle are improving the fertility of the system, not damaging it...”13
Henry Louis Le Chatelier’s Principle, which was very influential in Vernadsky’s thinking, provides a classic thermodynamic analogy: living systems don’t passively absorb or neutralise solar energy.14 Instead, like a chemical reaction countering external pressure, life stabilises itself locally at higher energy states. Organic matter forms precisely through that local resistance, creating self-organising flows and structures by continually recycling energy, rather than dampening it out.15
Ilya Prigogine’s theory of dissipative structures takes this further. As energy continually flows in, positive feedback and local instabilities (“hysteresis” or “order-through-fluctuation”) produce new, complex forms, not by returning to old equilibrium, but by accelerating and multiplying the ways energy cycles through the system. The result is a series of self-amplifying reorganisations: from simple proteinoids to bacteria, to plants, to multicellular life, and onward.
What Peat calls a “hysteresis loop,” is this creative feedback cycle, where the imaginative use of energy at each step leads to new complexity, and that complexity, in turn, compounds the capacity to channel and shape energy. This isn’t a metaphor, but a real cascade that underlies everything from photosynthesis to cognition. In essence, nature is nurture.
Here’s Ray Peat describing that process:
While Vernadsky himself wasn’t explicitly Marxist, his conception of the biosphere mirrors dialectical logic: the living and inert matter continuously transforming one another in higher syntheses.16 In his 1926 book, The Biosphere, he said:
“Living matter as a whole - the totality of living organisms - is therefore a unique system, which accumulates chemical free energy in the biosphere by the transformation of solar radiation.”
For Peat, this was dialectical materialism made biological, the cosmos as a creative feedback loop of energy and form. This grand engine, the ceaseless interplay of energy and matter, reveals life as a self-ordering flow: a process of becoming. Life, like a flame or a vortex, maintains identity only through activity. Peat and Vernadsky’s “materialist vitalism” makes no appeal to mystical forces, the spark of life is simply the emergent capacity of matter to organise itself against disorder and metabolise chaos into coherence.17
Thyroid as the Human Engine
Within the human body, Peat identified the thyroid gland as the archetypal dialectical organ and the central regulator of life’s energy flow. In mammals, the thyroid determines the rate at which mitochondria use oxygen, effectively setting the body’s metabolic pace.
The thyroid system integrates internal metabolism, the external environment, and even the social world into a single, living field. It sustains the “inner imbalance” that makes adaptation possible: the ability to shift between activity and rest, tension and release, persistence and change. When this system is undermined by chronic stress, poor nutrition, or environmental toxicity, the dynamic loop begins to falter, and the creative flow of life slows down.
Norbert Weiner, who coined the term “cybernetics” (from Greek for “proficient pilot” or “good steersman”), described such control systems as “teleological mechanisms.” For Peat, a goal-directed system is one that senses its actions and adapts them to achieve a purpose. The thyroid embodies this harmony of opposites: the nexus of energy and form, improvisation and structure, stability and renewal. A well-functioning thyroid keeps the organism open, curious, and responsive, its vitality expressed by its ongoing capacity to reorganise itself rather than merely endure.
Capitalism as Hypothyroidism?
Peat’s bio-philosophical framework extends directly into social critique. He argued that the dysfunctions of modern society stem not just from economic inequality but from a deeper metabolic disturbance: a kind of cultural hypothyroidism, where the social body becomes sluggish, inflamed, and inefficient.
Western culture, with its left-hemisphere obsession with quantification, control, and linear notions of “progress,” mirrors the rigid, gene-centric biology that the Soviet agronomist Trofim Lysenko opposed.18 It’s an ideology that restricts energy flow, suppresses vitality, and inhibits adaptation. Capitalism, in Peat’s view, functions like systemic low thyroid: a collective metabolic slump that deprives the organism (humanity) of what it needs for robust health and creativity. It prioritises abstract profit over concrete, material value: the embodied energy of food, resources, and people.
This produces a fundamental contradiction: a system built on endless extraction within a finite world. The result manifests biologically, with a population living under chronic stress, endocrine imbalance (such as estrogen and serotonin dominance), and a slowed metabolism. As Peat warned, “People need to understand the system is systematically murdering them… solidarity with life, against Capital, is their hope.”
The Social Thyroid
If the health of the physical body depends on mitochondria efficiently processing energy, the health of society depends on its workers (the proletariat) who act as its collective thyroid. They are the living, metabolic core regulating the entire social and economic flow. When this workforce is alienated, its energy extracted, its agency denied, the social body becomes hypothyroid: slow, cold, and disconnected from its own vital centre.
The solution, Peat argued, is not simply political revolution but metabolic restoration: a renewal of the social organism through restored energy, purpose, and coherence. Society must, as he put it, improve its collective diet, environment, and energy expenditure. The task for the working body is to reclaim its role as the social thyroid: a dynamic, self-regulating organ capable of tuning the whole system toward life, growth, and awareness.
The Task of Vitality
Peat’s ultimate challenge is for humanity to create what he called a “self-conscious diet of social organisation,” to deliberately cultivate energetic and metabolic health at a collective level. This means rejecting the “planned disorder” that normalises decay and embracing organising principles rooted in the biology of life itself. Safety, development, and renewal are not accidents; they arise from systems that honour life’s basic metabolic foundations.
In Peat’s terms, this is the dialectic made real: a living, generative tension between energy and form, self and world, matter and meaning. The social body, like the physical one, must live as an open system: responsive, adaptive, and in continuous conversation with the forces that sustain it. A thriving society, like a thriving organism, cannot be engineered or frozen, it must metabolise change into coherence as a living dialectic.
Postscript
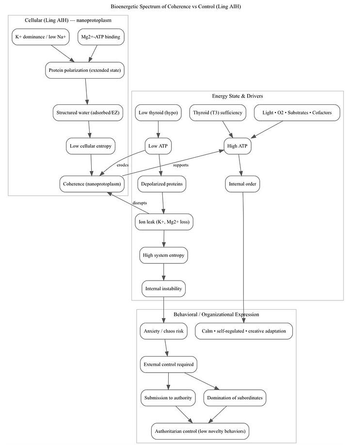
I really like the clarity of the below charts by @aihtheory on Twitter.
They visually bridge the gap between cellular biophysics and higher levels of behaviour and organisation. By tracing how bioenergetic status—the cell’s capacity for order, repair, and adaptation—sets the stage for either resilience (coherence, order, and creative adaptation) or vulnerability (entropy, anxiety, and authoritarian control), they make abstract arguments tangible.
Mapping these pathways from core metabolic processes up through patterns of behaviour and social structure, the diagrams show that vitality and fragility never emerge in isolation, but through dynamic, system-wide feedback loops.19
Metabolic and energetic coherence at the cellular level scales up through psychological health, community functioning, and the capacity for creative, adaptive life at scale. The smallest processes in living matter reverberate out into the broadest patterns of culture and society, making the case that the architecture of life is continuous, creative, and ultimately collective.


Peat’s 1976 book, Mind and Tissue is an excellent read on many of the ideas covered here. It can be accessed on the Internet Archive.
Ray Peat and the Art of Becoming (Substack post)
The terms “thesis, antithesis, synthesis” are often misattributed to Hegel, but they stemmed more from Fichte and later interpreters. Yet, it serves as a useful shorthand for the negation of negation, the engine of progress through internal contradictions.
“The Hero’s Journey” refers to a classic narrative structure identified by Joseph Campbell in his book The Hero with a Thousand Faces (1949). It describes a story pattern in which a central character leaves their ordinary world, faces trials and transformation in an unknown realm, and returns home changed, often with new insights or powers. This arc typically unfolds in three stages—departure, initiation, and return—and is found in myths, novels, and films from The Odyssey to Star Wars.
Hegel’s term “Geist” (often rendered as Spirit, Mind, or sometimes Culture) denotes much more than an individual’s mind. For Hegel, Geist is the self-aware, evolving consciousness of humanity as a whole—“collective spirit” made real in art, religion, philosophy, culture, and historical progress. It is an emergent, social phenomenon: the process by which human beings become conscious of themselves as a community and develop freedom through history and shared meaning, culminating in what he called “Absolute Spirit” (the unity of thought, culture, and action).
Ray Peat on Hegel, Marx, Engels and Lenin (should start at 1:39:55)
Public Passivity and the Screw (newsletter by Ray Peat)
A critic might argue Lenin (and then Stalin) created a dogmatic and reductive version of dialectics (often called “Diamat”) precisely to justify their political-materialist worldview and Soviet ideology.
Adaptive substance, creative regeneration: Mainstream science, repression, and creativity (Article by Ray Peat)
“Hysteresis is a lag in the behavior of a system, resulting when the internal state of the system is altered by an action, so that it responds differently to a repetition of that action; it’s the memory of a system that exists only when the system has internal structure.” — Ray Peat, Pathological Science & General Electric: Threatening the paradigm (Newsletter article)
Fox demonstrated that dry heating mixtures of amino acids at around 150 °C could spontaneously form protein‑like chains, which he called proteinoids. When these were later added to water and cooled, they self‑assembled into microscopic spherical structures—microspheres—with properties resembling primitive cells, such as osmotic movement, budding, and division. Fox proposed that such processes could have taken place on early Earth, showing how heat and energy flows might drive the spontaneous organisation of simple molecules into complex, life‑like forms—bridging the gap between chemistry and biology.
“V.I. Vernadsky believed that the earth’s energy-exchange and substance-exchange processes were intensifying, and that the biosphere would undergo another major increase in its ‘metabolic rate,’ similar to that which appeared early in life’s’ development with photosynthesis. M.I. Budyko (in Evolution of the Biosphere, 1986) discusses the principle of ‘aromorphosis,’ in which the origin of higher types of animal is closely associated with the availability of larger amounts of energy in the environment, and with the appearance of new structures which made possible a higher energy level of activity and more complex interactions with the environment. When vertebrates developed an effective method of heat regulation, they were able to considerably increase their use of energy. The move from water to land requires greater ability to use energy, as well as requiring new structures suitable to the new way of living.” — Ray Peat, in Generative Energy (1994)
Generative Energy #19 Livestream with Ray Peat (2020)
“Vernadsky described the tendency of any system in terms of the French person (Le Chatelier) describing a disturbed system that readjusts to minimize the disturbance. Le Chatelier and Vernadsky simply applied that to the cosmos and showed that solar energy, being absorbed on the Earth, complexifies and generates structure. And that the structure tends to maximize the flow of energy through itself. In the case of plants, this leads to very big sequoia trees and such. In the case of animals, you get elephants, and especially the brain—there’s a tendency for the brain as part of the complexifying of the organism so that you can get more complex structures of all sorts, as well as a greater complexity of energy processing right in the brain.” — Ray Peat (Video at 2:44:09)
“The biosphere is at least as much a creation of the sun as a result of terrestrial processes. Ancient religious intuitions that considered terrestrial creatures, especially man, to be children of the sun were far nearer the truth than is thought by those who see earthly beings simply as ephemeral creations arising from blind and accidental interplay of matter and forces. Creatures on Earth are the fruit of extended, complex processes, and are an essential part of a harmonious cosmic mechanism, in which it is known that fixed laws apply and chance does not exist.” — V.I. Vernadsky, in The Biosphere (1926)
“Vernadsky’s description of an organism as a ‘whirlwind of atoms’ is probably a better way to think of how ‘causality’ works. The moving air in a whirlwind forms a self-intensifying system, with the motion reducing the pressure, causing more air to be drawn into the system. The atoms moving in coordination aren’t acting as separate things, but as parts in a larger thing. The way in which increased metabolism in the bones acts favorably on the metabolism of kidneys, blood vessels, lungs, liver, digestive system, etc., which in turn favors the bones’ renewal, is analogous to the tendency of a whirlwind to intensify as long as there is a source of energy. The intensity of oxidative metabolism is the basic factor that permits continuing coordination of activity, and the harmonious renewal of all the components of the organism.” — Ray Peat
Lysenko said, “We maintain that biological regularities do not resemble mathematical laws.” His project was to demonstrate that inheritance is not an immutable, fixed code—that environment and experience could induce heritable changes. His ideas, inspired by Jean-Baptiste Lamarck, directly challenged the gene-centric dogma that was becoming dominant. For Peat, this was a dialectical insight: it treated change and adaptation as biology’s primary rule, not its exception. See An Attempt to Exonerate Lysenko and Soviet Biology (Substack post by @t3uncoupled).
While Lysenko’s campaign against orthodox genetics was enmeshed in Soviet politics, Peat interpreted the scientific dispute as a rejection of mechanical, atomistic thinking. Lysenko emphasised function, environment, and energetic fields—concepts that, while dismissed in the West, prefigured the modern turn toward systems biology and epigenetics. Vernalisation (the cold-treatment of seeds to induce lasting developmental changes) perfectly fit Peat’s model of life adapting via metabolic and energetic shifts. Though Lysenko’s legacy is complex, marked by both agricultural successes and catastrophic failures, Peat valued his core theoretical challenge to rigid genetic determinism.
Peat said of Gilbert Ling, “For many years, the science culture of the US has at times denounced holism, intentionality, consciousness, epigenetics, self-organization and self-regulation, along with vitalism, as unscientific and superstitious. In the 1960s, Gilbert Ling’s idea of a ‘living state’ had overtones of holism and self-regulation, but one of the most offensive things about it was that it proposed to explain all biological processes in terms of known laws of physics and principles of physical chemistry. While biologists claimed to be defending mechanistic materialist science against vitalism, in fact they were rarely able to think in the physical chemical ways that were the essence of Ling’s work. His criticism of the membrane sodium pump made it clear that the pump was just the ghost in the machine that was needed to animate the conventional theory of the living cell.”













